NCKU has implemented policies related to SDG14 (Food from Water Ecosystems) to ensure that food from water ecosystems on campus can be harvested in a sustainable manner. This policy includes the following practices and measures:
Campus food login
NCKU uses the campus food login system established by the Ministry of Education to track and record the source of campus food and related information. This includes foods sourced from aquatic ecosystems to ensure they comply with sustainably harvested principles.
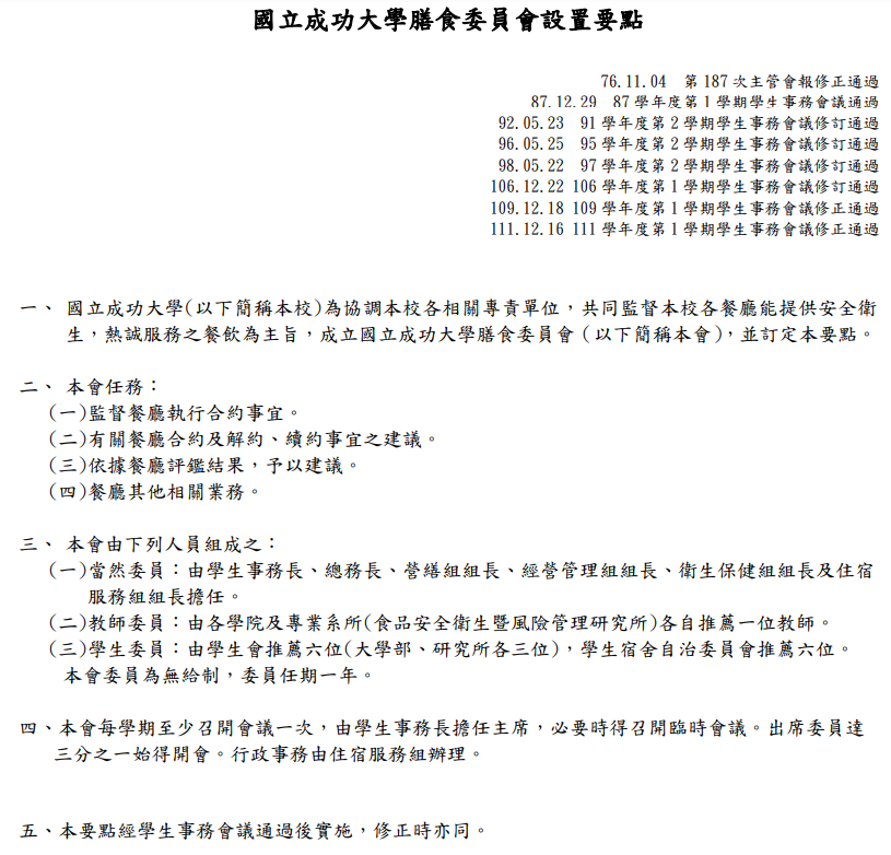
NCKU Meal Committee
NCKU has established a committee specifically responsible for catering-related matters, called the "National Cheng Kung University Catering Committee". One of the committee's responsibilities is to ensure that campus food is sustainably harvested from aquatic ecosystems.
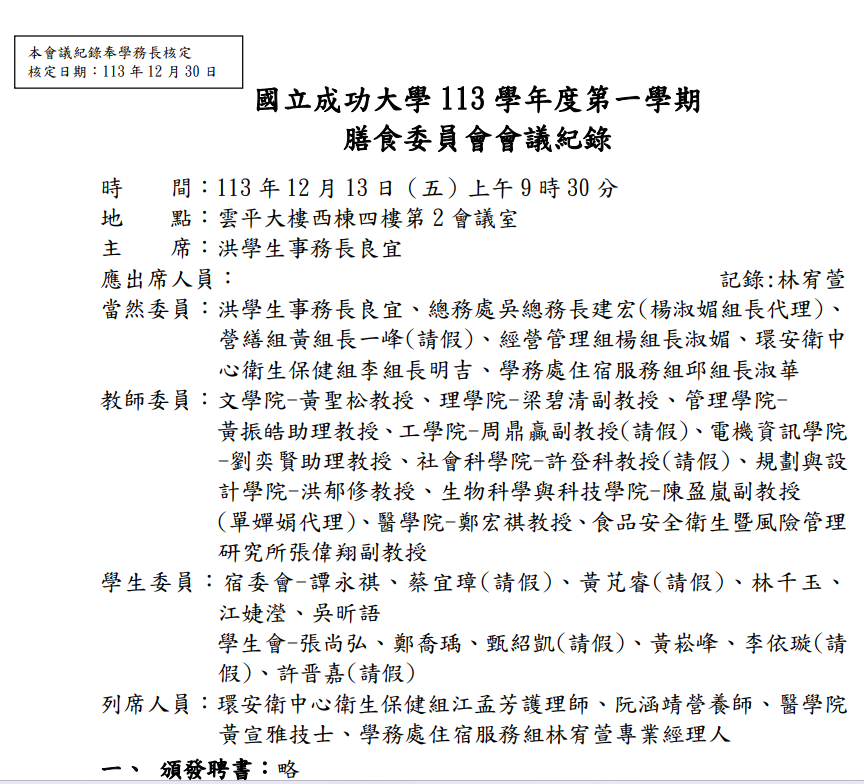
Dietary Committee Meeting Records
The above-mentioned dietary committee meets regularly to discuss food sources, harvesting methods and other related topics. The records of these meetings are used to track and review the sources and relevant information of campus food ingredients."
Sustainable Ingredient Selection
For foodservice businesses operating on campus, the procurement contracts stipulate the use of eco-friendly farming practices, locally sourced products, low-carbon plant-based options, minimal additives, and sustainable ingredients to achieve the goal of sustainable development.
Through these measures, NCKU ensures that campus ingredients are sustainably harvested from aquatic ecosystems, in line with the relevant goals of SDG14, while also providing students with a safe, nutritious and environmentally friendly eating environment.
Campus food login
NCKU uses the campus food login system established by the Ministry of Education to track and record the source of campus food and related information. This includes foods sourced from aquatic ecosystems to ensure they comply with sustainably harvested principles.
NCKU Meal Committee
NCKU has established a committee specifically responsible for catering-related matters, called the "National Cheng Kung University Catering Committee". One of the committee's responsibilities is to ensure that campus food is sustainably harvested from aquatic ecosystems.
Dietary Committee Meeting Records
The above-mentioned dietary committee meets regularly to discuss food sources, harvesting methods and other related topics. The records of these meetings are used to track and review the sources and relevant information of campus food ingredients."
Sustainable Ingredient Selection
For foodservice businesses operating on campus, the procurement contracts stipulate the use of eco-friendly farming practices, locally sourced products, low-carbon plant-based options, minimal additives, and sustainable ingredients to achieve the goal of sustainable development.
Through these measures, NCKU ensures that campus ingredients are sustainably harvested from aquatic ecosystems, in line with the relevant goals of SDG14, while also providing students with a safe, nutritious and environmentally friendly eating environment.






