Comprehensive Maternity and Paternity Leave Policies
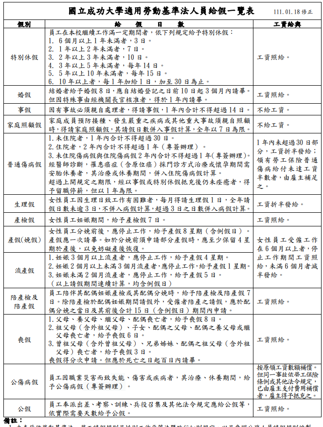
National Cheng Kung University (NCKU) has detailed regulations for maternity and paternity leave to provide comprehensive support for female employees, ensuring a friendly parenting and working environment.
Types of Leave and Flexible Work Arrangements
The regulations include leaves for pregnancy, maternity, birth companion, parenting, and menstrual. In addition, working hours around the leave can be flexibly adjusted, and the compensation will be preserved.
Supportive Childcare Services
Moreover, through the establishment of nursery rooms, the non-profit kindergarten, and childcare information, NCKU creates a friendly working environment for employees to strike the balance between working and family responsibilities.
National Cheng Kung University (NCKU) has detailed regulations for maternity and paternity leave to provide comprehensive support for female employees, ensuring a friendly parenting and working environment.
Types of Leave and Flexible Work Arrangements
The regulations include leaves for pregnancy, maternity, birth companion, parenting, and menstrual. In addition, working hours around the leave can be flexibly adjusted, and the compensation will be preserved.
Supportive Childcare Services
Moreover, through the establishment of nursery rooms, the non-profit kindergarten, and childcare information, NCKU creates a friendly working environment for employees to strike the balance between working and family responsibilities.








