National Cheng Kung University (NCKU) has established and publicly released the “Regulations for the Prevention of Gender-related Incidents on Campus,” the “Guidelines for the Prevention and Handling of Sexual Harassment,” and the “Guidelines for the Prevention and Handling of Workplace Sexual Harassment and Gender Discrimination,” which comprehensively cover the prevention of sexual harassment in both campus and workplace settings. In addition, the university’s official website features a Sexual Harassment Prevention Area that provides relevant information and dedicated reporting channels, ensuring that victims can receive timely assistance and fair treatment. All related policies, reporting, and investigation procedures are fully disclosed on the official website, demonstrating NCKU’s commitment to creating a safe, friendly, and equitable campus environment.

Anti-harassment policy
10.6.11
SDG10

NCKU’s Anti-Harassment Policy
- NCKU Regulations on the Prevention and Handling of Campus Gender-Related Incidents
The “NCKU Guidelines on the Prevention of Gender-Related Incidents on Campus” was formulated in accordance with the Gender Equity Education Act and related prevention regulations. Its purpose is to uphold the principles of gender equity education, prevent and properly handle gender-related incidents on campus, and create a fair and safe learning environment. Key provisions include: conducting regular professional training for members of the Gender Equity Education Committee and related personnel, encouraging faculty and students to participate in workshops on handling gender-related incidents with financial support, promoting prevention regulations through multiple channels and incorporating them into faculty contracts and student handbooks, as well as encouraging victims or witnesses to file complaints or reports to facilitate investigation and resolution. These guidelines are publicly available on the university’s website.- Sexual Harassment Prevention Area
The Sexual Harassment Prevention Section provides information and resources related to the prevention of sexual harassment on campus. Its content includes: regulations and announcements prohibiting sexual harassment, descriptions of common forms of sexual harassment and assault, steps that victims can take (such as evidence collection, filing a complaint, and seeking help), flowcharts of the gender equity case handling process, as well as contact details and counseling resources. Through visual and textual materials, it clearly reminds the community that “abusing authority to harass subordinates is wrong” and reassures with messages like “Don’t be afraid, we’re here,” emphasizing that campus support systems are always available. The public establishment of this section demonstrates the university’s institutional commitment to preventing sexual harassment.- NCKU Sexual Assault, Harassment or Bullying Incident Reporting and Investigation Flow Chart
The procedures for filing, reporting, and investigating gender-related incidents on campus are clearly outlined. Victims or their representatives may submit an application to the head of the relevant unit. If the university does not have jurisdiction, the case must be transferred to the appropriate authority within seven days, and the applicant must be notified. The university must decide within three days whether to accept the case and provide written notification within 20 days. If accepted, the Gender Equity Education Committee establishes an investigation team, which must complete its investigation and submit a report within two months; an extension of no more than one month is permitted if necessary. The results of the investigation are communicated to both the applicant and the respondent, who may file an appeal within 30 days. The process includes mechanisms for acceptance, non-acceptance, appeal, and closure, ensuring transparency, fairness, and compliance with legal standards.- NCKU Guidelines for the Prevention and Handling of Sexual Harassment
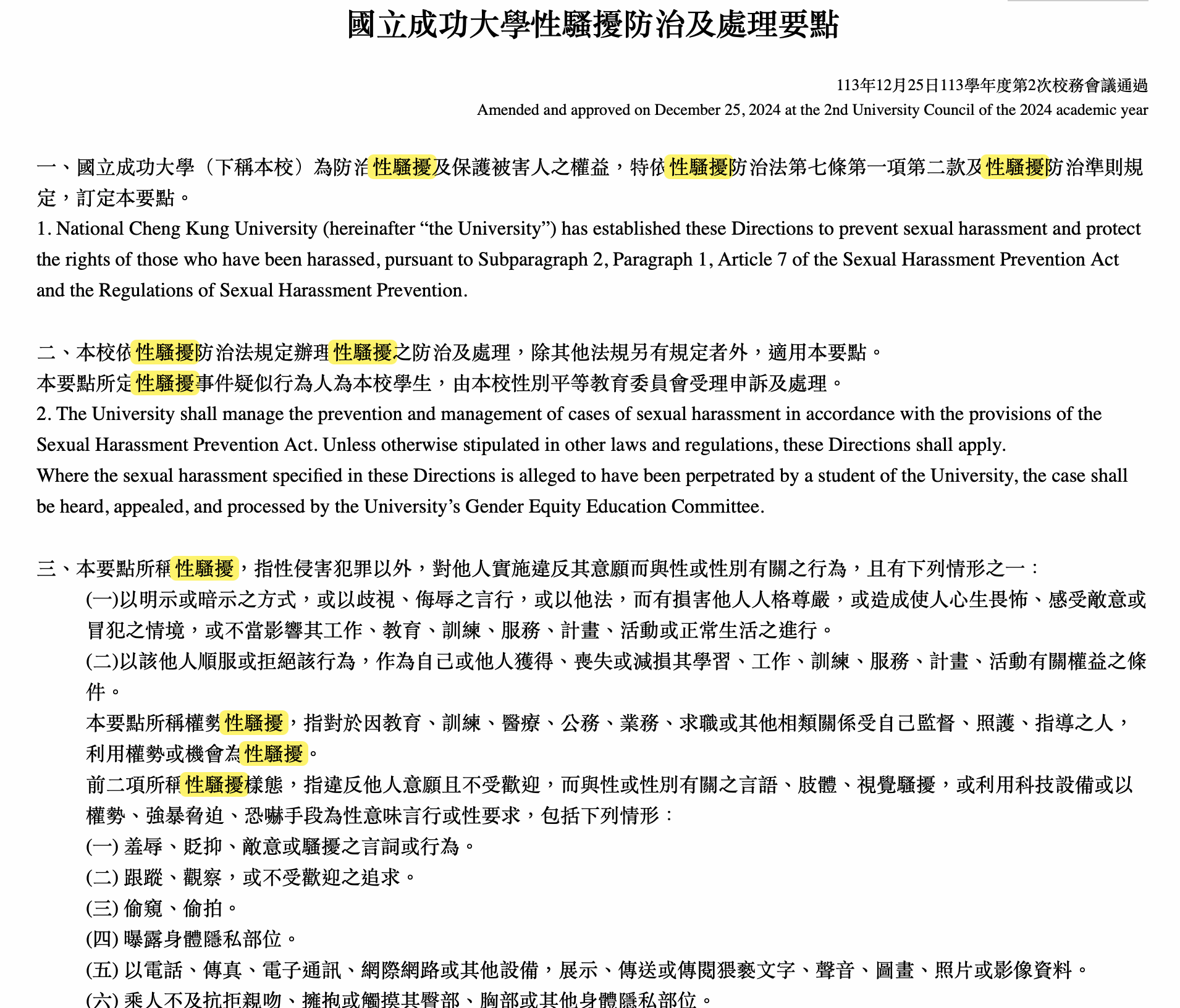
The “NCKU Directions for the Prevention and Handling of Sexual Harassment” was established in accordance with the Sexual Harassment Prevention Act and related regulations to protect victims’ rights and to ensure effective prevention measures. The regulations apply to both students and faculty members. If the perpetrator is a student of the university, cases are handled and investigated by the Gender Equity Education Committee. The document clearly defines sexual harassment as acts against a person’s will that infringe upon dignity or interfere with learning, work, or daily life. Such acts include inappropriate language, physical contact, visual materials, or technological means, such as sexual innuendo, physical touching, surreptitious photography, or the distribution of obscene images. The university is required to establish procedures for filing complaints, conducting investigations, holding reviews, and managing appeals to ensure fairness and transparency in case handling.- NCKU Guidelines for the Prevention and Handling of Workplace Sexual Harassment and Gender Discrimination
NCKU has established the “Directions for the Prevention and Handling of Workplace Sexual Harassment and Gender Discrimination” to protect the rights of faculty, staff, student assistants, contracted workers, and service recipients, and to foster a safe and friendly workplace environment. The regulations, formulated in accordance with the Act of Gender Equality in Employment, apply to all workplace settings within the university. Sexual harassment is defined as unwelcome sexual remarks, physical contact, or other behaviors that affect employment, promotion, performance evaluation, rewards and penalties, or learning opportunities, all of which fall within the scope of these guidelines. Upon receiving a report, the university is required to take remedial, disciplinary, grievance, and corrective measures to ensure the protection of victims’ rights.
NCKU has established the “Directions for the Prevention and Handling of Workplace Sexual Harassment and Gender Discrimination” to protect the rights of faculty, staff, student assistants, contracted workers, and service recipients, and to foster a safe and friendly workplace environment. The regulations, formulated in accordance with the Act of Gender Equality in Employment, apply to all workplace settings within the university. Sexual harassment is defined as unwelcome sexual remarks, physical contact, or other behaviors that affect employment, promotion, performance evaluation, rewards and penalties, or learning opportunities, all of which fall within the scope of these guidelines. Upon receiving a report, the university is required to take remedial, disciplinary, grievance, and corrective measures to ensure the protection of victims’ rights.