National Cheng Kung University (NCKU) actively undertakes planned actions to recruit students and staff from underrepresented groups. Through special selection admissions and the “Cheng Xing Program” designed for economically disadvantaged students, the university actively enrolls new residents, low-income households, and overseas applicants. In addition, the Indigenous Students Resource Center provides continuous support for Indigenous students on campus. For faculty and staff, NCKU has established a Talent Pool System for People with Disabilities and promotes a subsidy program to encourage all units to hire individuals with disabilities, fostering a diverse workforce. All policies and program information are publicly available on the university’s official website.

Access to university underrepresented groups recruit
10.6.3
SDG10

NCKU’s Access to University Underrepresented Groups Recruit
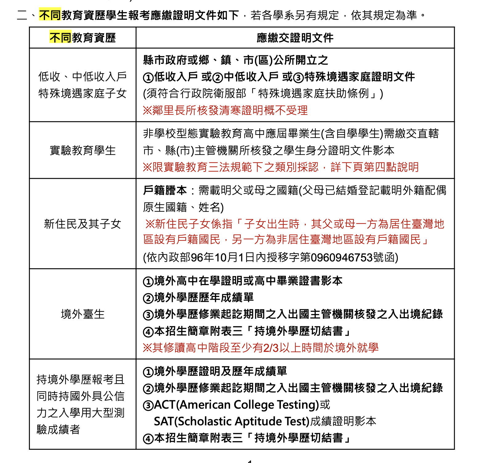
- Academic Year Undergraduate Program Special Selection (Including New Residents, Overseas Students, Low-income Households) Enrollment Guide
NCKU actively promotes diverse admissions by establishing dedicated pathways for students from low-income, middle-low-income, and special hardship families, as well as new residents and their children, overseas Taiwanese students, and those with experimental education backgrounds. The admission guidelines clearly specify the eligibility criteria and required documents, ensuring that disadvantaged and underrepresented groups can enter higher education through formal channels. The university also publicly releases past admission guides and enrollment lists, demonstrating transparency and fairness, allowing the public to verify the information. These measures concretely realize equal educational opportunities and affirmative action policies.- The Indigenous Students Resource Center
NCKU actively promotes diverse admission pathways and support measures to enhance access to higher education for disadvantaged and underrepresented groups. The university has established the Indigenous Students Resource Center, which offers cultural programs, academic counseling, career training, and psychological support to help indigenous students integrate into campus life and pursue personal development. These publicly available initiatives demonstrate NCKU’s commitment to equal educational opportunities and the implementation of affirmative action policies.- Supporting the Hiring of Individuals with Disabilities program
NCKU actively promotes diverse admissions and support measures to enhance access to education for disadvantaged and underrepresented groups. The university has established the Indigenous Students Resource Center, which provides cultural activities, academic mentoring, career training, and counseling services to support indigenous students’ integration and development on campus. These publicly available initiatives demonstrate NCKU’s commitment to implementing equal educational opportunities and affirmative action policies.- Chengxing Admissions Official Website
Through the “Chengxing Admission Program,” NCKU has established special admission pathways for students from low-income, middle-low-income, and special hardship families. This program provides additional opportunities specifically for disadvantaged groups, with a well-structured process covering registration, preference submission, allocation, and admission. All procedures and admission lists are publicly announced on the university’s official website, ensuring that the public can clearly access the information and further safeguarding equal educational opportunities.
- Talent Pool System of People with Disabilities
In addition to employing individuals with disabilities in accordance with regulations, NCKU has established the “Talent Pool System of People with Disabilities,” which provides a comprehensive database for university units to search and recruit candidates. The system publicly records individuals’ expertise, employment intentions, and update times, ensuring transparency and efficiency in the hiring process. This platform not only helps people with disabilities access job opportunities within the university but also demonstrates NCKU’s proactive promotion of diverse and inclusive human resource policies. Together with the existing employment statistics and subsidy system, NCKU has built a comprehensive support mechanism in faculty and staff recruitment, further ensuring equal employment opportunities for disadvantaged groups.
In addition to employing individuals with disabilities in accordance with regulations, NCKU has established the “Talent Pool System of People with Disabilities,” which provides a comprehensive database for university units to search and recruit candidates. The system publicly records individuals’ expertise, employment intentions, and update times, ensuring transparency and efficiency in the hiring process. This platform not only helps people with disabilities access job opportunities within the university but also demonstrates NCKU’s proactive promotion of diverse and inclusive human resource policies. Together with the existing employment statistics and subsidy system, NCKU has built a comprehensive support mechanism in faculty and staff recruitment, further ensuring equal employment opportunities for disadvantaged groups.